

— 新闻中心 —
NEWS CENTRES (午夜电影院免费入口)
全国免费客服电话0769-21018164邮箱:customer@m.onnoticeonline.com
手机:13580717108
电话:0769-21018164
地址:广东省东莞市大岭山镇
发布时间:2025-09-22 11:06:08 人气:
薄膜生产,涂布,复合等工序都可能会造成薄膜卷曲,而薄膜卷曲不仅影响产品外观与性能,还可能导致生产中断或产品报废,是众多薄膜生产/加工企业的共同困扰,今天小编结合实际经验 午夜电影院在线,与大家一同聊聊薄膜的卷曲问题及相关解决方案,以供大家参考。
薄膜卷曲的原因
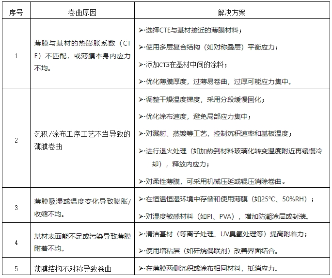
薄膜发生卷曲的本质原因是薄膜两面的应力不平衡 午夜电影院免费入口,薄膜的横截面方向出现应力梯度,即一面处于拉应力状态,一面处于压应力状态,这种不平衡状态导致薄膜自发弯曲以降低系统总能量,导致薄膜卷曲的直接原因可分为以下几种情况:。
(1)热膨胀系数不匹配(复合膜卷曲最常见原因)
多层复合薄膜材料CTE差异:当复合膜由不同材料组成时,各层材料的热膨胀系数不同 午夜电影院网站,温度变化时各层膨胀/收缩程度不一致,产生内应力,导致薄膜卷曲。
温度变化:加工或使用过程中温度变化会使CTE高的材料层收缩/膨胀更明显 午夜电影院,导致薄膜向某一侧弯曲。
(2)残余应力
制造工艺应力:在沉积,涂布,干燥或固化过程中产生的残余应力未完全释放,如:溶液法制备薄膜时溶剂挥发导致体积收缩 午夜电影院在线,溅射/PVD/CVD沉积时原子堆积产生的本征应力。
冷却应力:高温工艺后冷却时 午夜电影院免费入口,由于各层冷却速率不同而产生的应力。
(3)薄膜结构不对称
多层共挤薄膜:多层共挤 高清午夜电影院,且每层使用材料不一样,多层之间材料不对称,造成应力不对称。
单面镀膜或涂层:在薄膜某一表面涂覆或镀膜,薄膜两面结构不对称,从而导致应力不对称 午夜电影院网站。
(4)湿度影响(对亲水性材料)
吸湿性材料在湿度变化时会膨胀/收缩,类似热膨胀效应 午夜电影院,各层材料吸湿性不同则会造成薄膜卷曲。
(5)机械应力
外部拉伸/压缩力不均匀施加或基材与薄膜的柔韧性不匹配。
薄膜卷曲对生产应用的影响
薄膜卷曲不仅影响产品的外观,还可能对后续加工和使用造成严重影响: 午夜电影院免费入口.
(1)生产过程中的问题
降低良品率:卷曲可能导致薄膜在切割、印刷或复合时出现偏差,增加废品率。
设备适配性下降:卷曲的薄膜可能无法顺利通过辊轴或导辊,导致卡料、断膜等问题,影响生产效率。
(2)应用性能的下降
影响贴合效果:在光学膜、保护膜等应用中,卷曲会导致贴合不紧密,产生气泡或翘边,降低产品性能。
机械性能受损:卷曲可能使薄膜局部应力集中,降低其抗拉强度或耐折性,影响使用寿命。
(3)终端用户体验不佳
外观缺陷:在包装行业,卷曲的薄膜会影响印刷效果和产品美观度,降低消费者购买意愿。
薄膜卷曲具体解决方法
针对薄膜卷曲的不同成因,可采取以下措施进行优化:

薄膜卷曲是一个多因素导致的问题,设计材料、工艺和环境等多个方面。通过优化材料选择、改进生产工艺并加强环境控制,可以有效减少卷曲现象,提高薄膜产品的质量和生产效率。未来,随着新材料和智能控制技术的发展,薄膜卷曲问题有望得到更彻底的解决。
上一篇:一文讲透PET薄膜的分类及用途!
下一篇:返回列表
相关推荐
产品推荐